даю 50 баллов алгебра помоооооогииииитееееееееееееееееееееееееееееееееееееееееееееееееееееееееееееееееееееееееееееееееееееееееееее
умоляю люди дорогие!!!!!!!!!!!!!! прошууууууууууууууууууууууу вааааааааааааасссссссссссссссс поооооооммммммммооооооооггггггггииииииииииттттттттттттееееееееееееееееееееее!!!!!!!!!!!!!!!!!
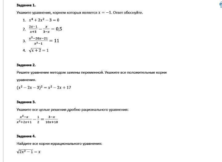
и вот еще. решите это все обязательно по этим параметрам:
Выписывайте ответы ко всем номерам. №2 решите методом подстановки. Во всех номерах поясните, почему Вы отсеиваете некоторые корни.
Приложения:

Mia211:
уууууууууууууууууууммммооооооляяяяяяяяюююююююююююююююююююююююююююююююююю
Ответы
Ответ дал:
3
Ответ:
.............................
Приложения:

Вас заинтересует
1 год назад
3 года назад
3 года назад