Помогите с решением, решение должно быть с полным описанием, а не просто ответы, спасибо
Приложения:
Ответы
Ответ дал:
0
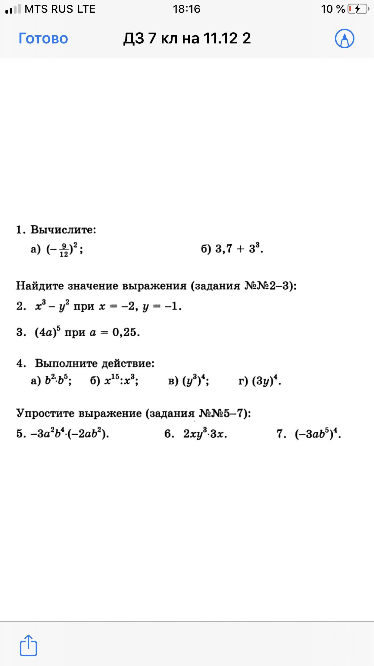
1. а) (-9/12)^2 = (-3/4)^2 = 9/16 = 0,5625
б) 3,7 + 3^3 = 3,7 + 27 = 30,7
2. x^3 - y^2
Если х=-2, у=-1, то
(-2)^3 - (-1)^2 = -8-1 = -9
3. (4а)^5
Если а=0,25, то
(4*0,25)^5 = (1)^5 = 1
4. а) b^2 * b^5 = b^7
б) х^15 / х^3 = х^5
в) (у^3)^4 = у^12
г) (3у)^4 = 3^4 * у^4 = 81у^4
5. =6а^3b^6
6. =6х^2у^3
7. =81а^4b^20
б) 3,7 + 3^3 = 3,7 + 27 = 30,7
2. x^3 - y^2
Если х=-2, у=-1, то
(-2)^3 - (-1)^2 = -8-1 = -9
3. (4а)^5
Если а=0,25, то
(4*0,25)^5 = (1)^5 = 1
4. а) b^2 * b^5 = b^7
б) х^15 / х^3 = х^5
в) (у^3)^4 = у^12
г) (3у)^4 = 3^4 * у^4 = 81у^4
5. =6а^3b^6
6. =6х^2у^3
7. =81а^4b^20
Вас заинтересует
2 года назад
2 года назад
2 года назад
3 года назад
3 года назад
9 лет назад