Помогите решить задачю по физики Помогите решить задачю по физики
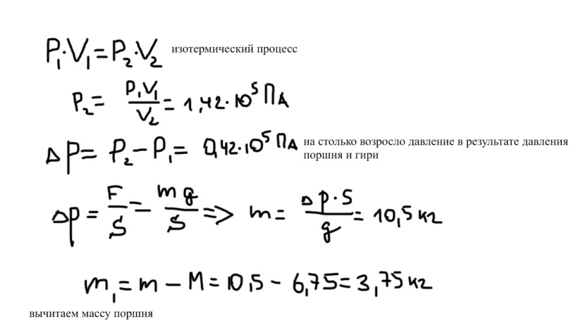
В вертикально поставленном цилиндре под поршнем находится 300 см кубических газа. Масса поршня - 6,75 кг, площадь 25 см. на поршень поставили гири, и он опустился, сжав газ до объёма 212 см куб. найти массу гирь. Процесс изотермический, атм. давление нормальное.
Ответы
Ответ дал:
0
3,75 кг смотри в приложении
Приложения:

Вас заинтересует
2 года назад
8 лет назад
10 лет назад
10 лет назад