• Предмет: Информатика
  • Автор: mishabolshoe
  • Вопрос задан 2 года назад

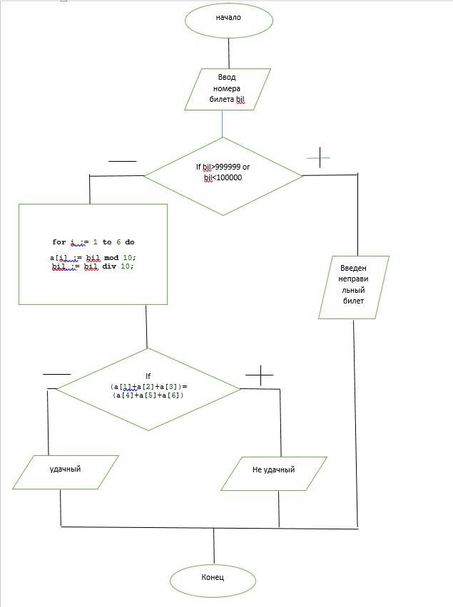
По шестизначному номеру билета определить ,является ли он счастливым или нет(счастливым считается билет у которого сумма первых трех цифр номера равны сумме последних трех цифр)
Составить алгоритм и блок схему

Ответы

Ответ дал: krymer220
1

Ответ:

не знаю под чем ты подразумеваешь алгоритм, если это программа на паскаль то вот, нет ну тут уже сами справитесь, тут уж все разжевано

Объяснение:

program my;

var

i:integer;

bil:longint;

a:array [1..6] of integer;

begin

write('Введите номер билета');

readln (bil);

if (bil>999999) or (bil<100000) then begin  

writeln('Введён неправильный номер');

end

else

 for i:=1 to 6 do

  begin

  a[i]:=bil mod 10;

  bil:=bil div 10;

   writeln(a[i]);

 end;

 if (a[1]+a[2]+a[3])=(a[4]+a[5]+a[6]) then writeln('Вы выиграли')

 else

  writeln('Вы проиграли');

end.

Приложения:

krymer220: прошу поставить лайк и лучший ответ
krymer220: если есть какие то вопросы, пишите
Вас заинтересует