• Предмет: Математика
  • Автор: AlexFox228666
  • Вопрос задан 2 года назад

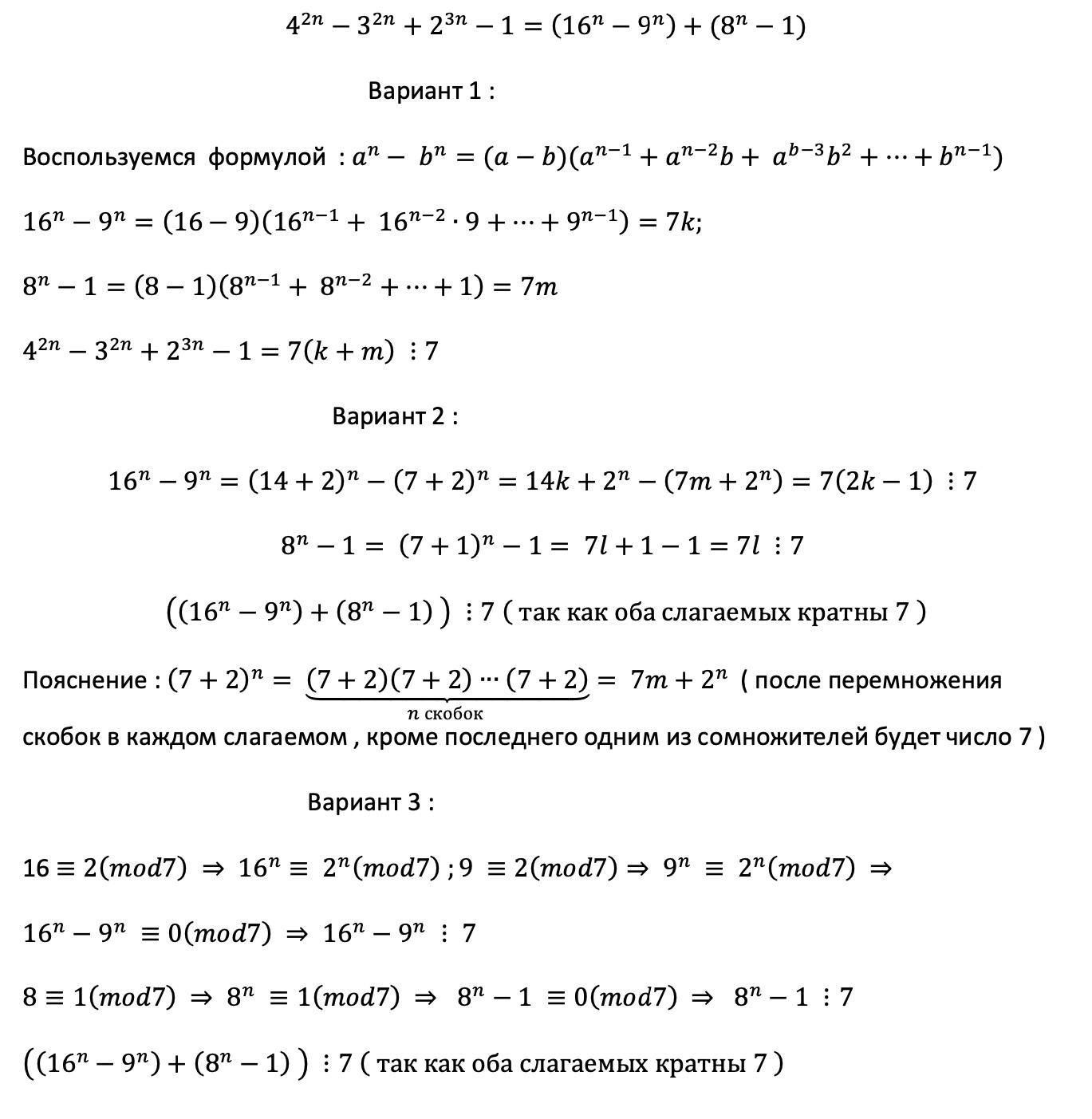
Доказать, что при любом натуральном n число 4^2n-3^2n+2^3n-1 делится на 7.

(^-степень).

Ответы

Ответ дал: antonovm
2

Решение : /////////////////////////////////////

Приложения:
Вас заинтересует