Написать на Pascal.
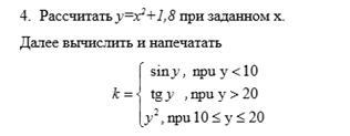
рассчитать y=x^2+1.8, при заданном x.
k=
sin y, при y<10
tg y, при >20
y^2, при 10<= y <= 20
Приложения:

Ответы
Ответ дал:
0
===== PascalABC.NET =====
begin
var x := ReadReal('x =');
var y := x * x + 1.8;
var k: real;
if y < 10 then
k := Sin(y)
else if y > 20 then
k := Tan(y)
else
k := y * y;
Print(k)
end.
Вас заинтересует
1 год назад
1 год назад
1 год назад
3 года назад
8 лет назад
8 лет назад