Потом дам 60 баллов кто мне даст ПРАВИЛЬНЫЙ ответ. С обьяснением и чтобы все было понятно.
Приложения:

Ответы
Ответ дал:
2
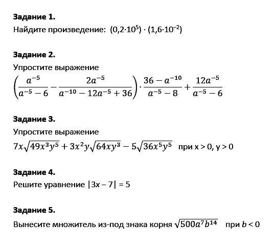
1.
2.
3.
4.
I 3x-7 I=5
3x-7=5 3x-7= -5
3x=12 3x=2
x=12:3 x=2 :3
х1=4 х2=2/3
5.
72maryamdom:
<3)))))
Вас заинтересует
1 год назад
1 год назад
1 год назад
3 года назад
8 лет назад
8 лет назад