• Предмет: Алгебра
  • Автор: YULIA2891
  • Вопрос задан 2 года назад

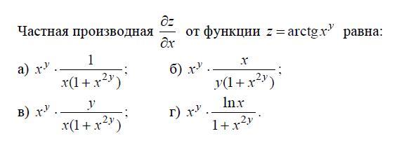
А тууууттт? кто знает

Приложения:

Ответы

Ответ дал: Miroslava227
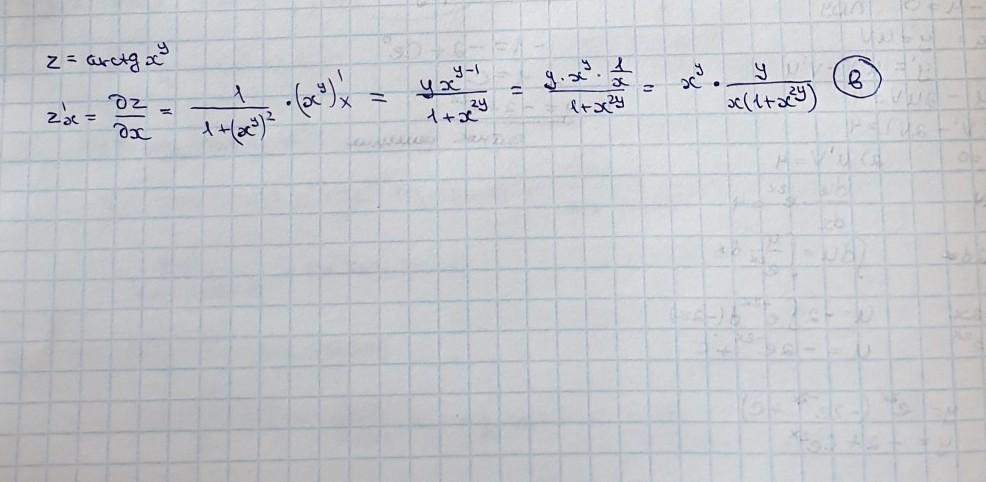
1

Ответ:

решение на фотографии

Приложения:
Вас заинтересует