Ответы
Ответ дал:
1
Ответ:
^х- в степени х
/-дробная черта
Объяснение:
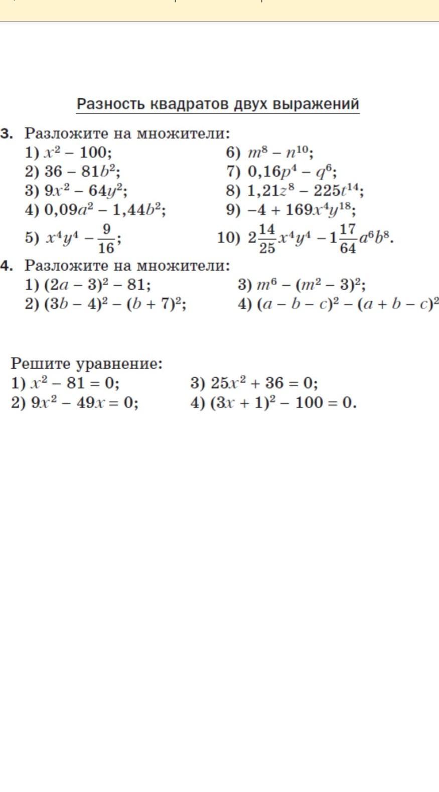
1) =(х-10)(х+10)
2)=(6-9b)(6+9b)
3)=(3x-8y)(3x+8y)
4)=(0,3a-1,2b)(0,3a-1,2b)
5)=(x^2y^2-3/4)(x^2y^2+3/4)
6)=(m^4-n^5)+(m^4+n^5)
7)=(0,4p^2-q^3)(0,4p^2+q^3)
8)=(1,1z^4-15t^7)(1,1z^4+15t^7)
9)=(13x^-y^9)(13x^2+y^9)
10)=(8/5 x^2y^2-9/8 a^3b^4)
1)=(2a-12)(2a+6)
2)=(2b-11)(2b+11)
3)=(m^3-m^2+3)(m^3+m^2-3)
4)=(-2b)(2a-2c)
1)x=±9
2)x=0; x=49/9
3)х=пустое множество
4)х=3
Ответ дал:
1
Тут только первый номер, но по аналогии можно дальше сделать
Приложения:

Вас заинтересует
1 год назад
1 год назад
1 год назад
3 года назад
8 лет назад