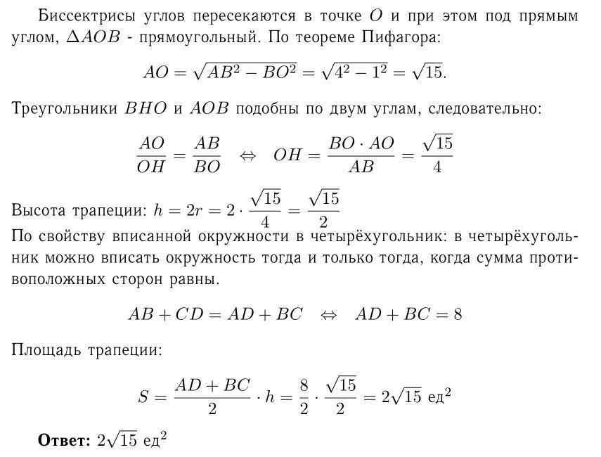
Равнобедренная трапеция ABCD с основаниями AD и BC описана около окружности с центром О.Найдите площадь трапеции,если AB=4,BO=1.
Ответы
Ответ дал:
3
Ответ:
2√15
Объяснение:
Приложения:


Вас заинтересует
1 год назад
1 год назад
3 года назад
3 года назад
8 лет назад