• Предмет: Геометрия
  • Автор: bogdannikita856
  • Вопрос задан 2 года назад

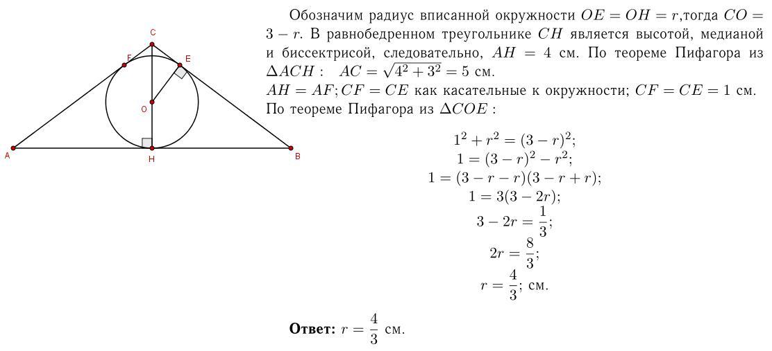
найти радиус окружности вписанной в равнобедренный треугольник с основанием 8 см и высотой опущенной на основание 3 см​

Ответы

Ответ дал: Аноним
12

Ответ:

4/3 см.

Объяснение:

Приложения:
Вас заинтересует