• Предмет: Алгебра
  • Автор: Stickmaster119
  • Вопрос задан 2 года назад

КТО ЗНАЕТ АНГЛИЙСКИЙ СРОЧНО ПОМОГИТЕ РЕШИТЬ!!!

Приложения:

Stickmaster119: ПОЖАЛУЙСТА :(
NNNLLL54: условие задачи напиши по-русски ...
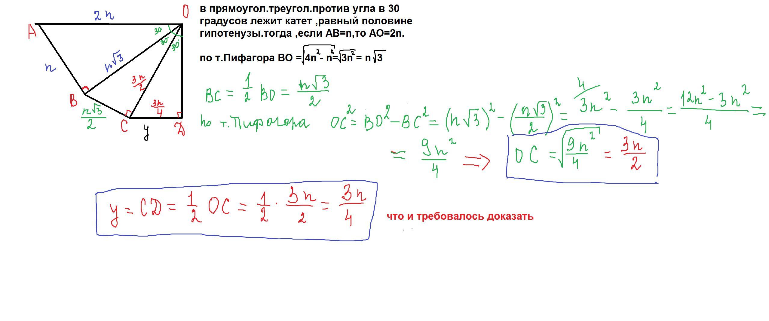
Stickmaster119: Диаграмма показывает три правоугольных треугольника
докажите что y = 3
_n
4
s0807: прямоугольных треугольника
Stickmaster119: право-угольных треугольника
s0807: нет
parus77: три прямоугольных треугольника(если посмотреть на рисунок)
LFP: есть решение гораздо проще, но уже некуда прикрепить))
NNNLLL54: связано с тем, что 3*30=90
LFP: нет, только с тем, что "катет против угла в 30 градусов..." и все... остальное дополнительными построениями (здесь можно построить равносторонний... треугольник 30+30 только))

Ответы

Ответ дал: NNNLLL54
1

Ответ:

Катет,лежащий против угла в 30 градусов = половине гипотенузы.

У первого справа треугольника катет = у, а его гипотенуза = 2у.

У второго треугольника обозначим катет, лежащий против угла в 30° , через а,  тогда его гипотенуза = 2а, и по теореме Пифагора имеем

a^2+(2y)^2=(2a)^2\; \; \to \; \; a^2+4y^2=4a^2\; ,\; \; 3a^2=4y^2\; ,\; \boxed {a^2=\frac{4y^2}{3}}

У третьего справа треугольника  катет = n , гипотенуза = 2n, и по теореме Пифагора имеем

n^2+(2a)^2=(2n)^2\; \; ,\; \; n^2+4a^2=4n^2\; \; ,\; \; 4a^2=3n^2\; ,\\\\4\cdot \frac{4y^2}{3}=3n^2\; \; ,\; \; y^2=\frac{9n^2}{16}\; \; \to \; \; y=\pm \frac{3}{4}\, n\\\\y>0\; \; \to \; \; \boxed {y=\frac{3}{4}\, n\; }

Решение №2, которое дал пользователь LFP, но не имел возможности его записать, приведено во 2-ом вложении.

Приложения:

LFP: да, и еще сторону n продолжить-- получится еще один прямоугольный треугольник с гипотенузой n и катетом n/2... и 2n=2y+(n/2)
NNNLLL54: Ясно, спасибо.
NNNLLL54: С вашего позволения я записала ваше решение , так как вы не смогли его сами записать. А мне оно понравилось. Чтобы не пропало...
LFP: и отлично)) спасибо) рада, что понравилось...
Ответ дал: parus77
1

Ответ:

Объяснение:

решение внизу

Приложения:
Вас заинтересует