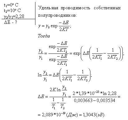
При нагревании кремниевого кристалла от температуры 0°С до температуры 10°С его удельная проводимость возрастает в 2,28 раза. По приведенным данным определить ширину dE запрещенной зоны кристалла кремния.
Ответы
Ответ дал:
0
Ответ:пожалуйста
Объяснение:
Приложения:

Вас заинтересует
1 год назад
1 год назад
1 год назад
1 год назад
3 года назад
3 года назад
8 лет назад
8 лет назад