• Предмет: Математика
  • Автор: Аноним
  • Вопрос задан 2 года назад

Задания с параметрами.
НОМЕР 24.1

Приложения:

Ответы

Ответ дал: nikebod313
1

24.1. \\1) \ 3\sin^{2}x - 5\sin x - 2 = 0

Замена: \sin x = t, \ t \in [-1; \ 1]

3t^{2} - 5t - 2 = 0\\D = (-5)^{2} - 4 \cdot 3 \cdot (-2) = 25 + 24 = 49\\t_{1} = \dfrac{5 + 7}{6} = \dfrac{12}{6} = 2 \notin [-1; \ 1]\\t_{2} = \dfrac{5 - 7}{6} = \dfrac{-2}{6} = -\dfrac{1}{3}

Обратная замена:

\sin x = -\dfrac{1}{3}\\x = (-1)^{n} \cdot \arcsin \bigg(-\dfrac{1}{3} \bigg) + \pi n, \ n \in Z\\x = (-1)^{n} \cdot (-1) \cdot \arcsin \dfrac{1}{3} + \pi n, \ n \in Z\\x = (-1)^{n+1}\cdot \arcsin \dfrac{1}{3} + \pi n, \ n \in Z

Ответ: x = (-1)^{n+1}\cdot \arcsin \dfrac{1}{3} + \pi n, \ n \in Z

2) \ 3\sin^{2}2x + 10\sin 2x - 3 = 0

Замена: \sin 2x = t, \ t \in [-1; \ 1]

3t^{2} + 10t - 3  = 0\\D = 10^{2} - 4 \cdot 3 \cdot 3 = 100 - 36 = 64\\t_{1} = \dfrac{-10 + 8}{6} = \dfrac{-2}{6} = -\dfrac{1}{3}\\t_{2} = \dfrac{-10 - 8}{6} = \dfrac{-18}{6} = -3 \notin [-1; \ 1]

Обратная замена:

\sin 2x = -\dfrac{1}{3}\\2x = (-1)^{n} \cdot \arcsin \bigg(-\dfrac{1}{3} \bigg) + \pi n, \ n \in Z\\2x = (-1)^{n+1}\cdot \arcsin \dfrac{1}{3} + \pi n, \ n \in Z\\x = (-1)^{n+1}\cdot \dfrac{1}{2} \arcsin \dfrac{1}{3} + \dfrac{\pi n}{2}, \ n \in Z

Ответ: x = (-1)^{n+1}\cdot \dfrac{1}{2} \arcsin \dfrac{1}{3} + \dfrac{\pi n}{2}, \ n \in Z

3) \ 4\sin^{2}x + 11 \sin x - 3 = 0

Замена: \sin x = t, \ t \in [-1; \ 1]

4t^{2} + 11t - 3 = 0\\D = 11^{2} - 4 \cdot 4 \cdot (-3) = 121 + 48 = 169\\t_{1} = \dfrac{-11 + 13}{8} = \dfrac{2}{8} = \dfrac{1}{4}\\t_{2} = \dfrac{-11 - 13}{8} = \dfrac{-24}{8} = -3 \notin [-1; \ 1]

Обратная замена:

\sin x = \dfrac{1}{4} \\x = (-1)^{n} \cdot \arcsin \dfrac{1}{4} + \pi n, \ n \in Z

Ответ: x = (-1)^{n} \cdot \arcsin \dfrac{1}{4} + \pi n, \ n \in Z

4) \ 2\sin^{2}\dfrac{x}{2} - 3\sin \dfrac{x}{2} + 1 = 0

Замена: \sin \dfrac{x}{2} = t, \ t \in [-1; \ 1]

2t^{2} - 3t + 1 = 0\\D = (-3)^{2} - 4 \cdot 2 \cdot 1 = 9 - 8 = 1\\t_{1} = \dfrac{3 + 1}{4} = \dfrac{4}{4} = 1\\t_{2} = \dfrac{3 - 1}{4} = \dfrac{2}{4} = \dfrac{1}{2}

Обратная замена:

4.1) \ \sin\dfrac{x}{2} = 1

Имеем частное решение такого вида простейших тригонометрических уравнений:

\dfrac{x}{2} = \dfrac{\pi}{2} + 2\pi n, \ n \in Z\\\\x = \pi + 4\pi n, \ n \in Z

4.2) \ \sin \dfrac{x}{2} = \dfrac{1}{2} \\ \dfrac{x}{2}  = (-1)^{n} \cdot \arcsin \dfrac{1}{2} + \pi k, \ k \in Z\\\dfrac{x}{2} = (-1)^{n} \cdot \dfrac{\pi}{6} + \pi k, \ k \in Z\\\\x = (-1)^{n} \cdot \dfrac{\pi}{3} + 2\pi k, \ k \in Z

Ответ: x = \pi + 4\pi n, \ n \in Z; \ x = (-1)^{n} \cdot \dfrac{\pi}{3} + 2\pi k, \ k \in Z

Приложения:

Аноним: Лучший просто) напигу если что-то не пойму
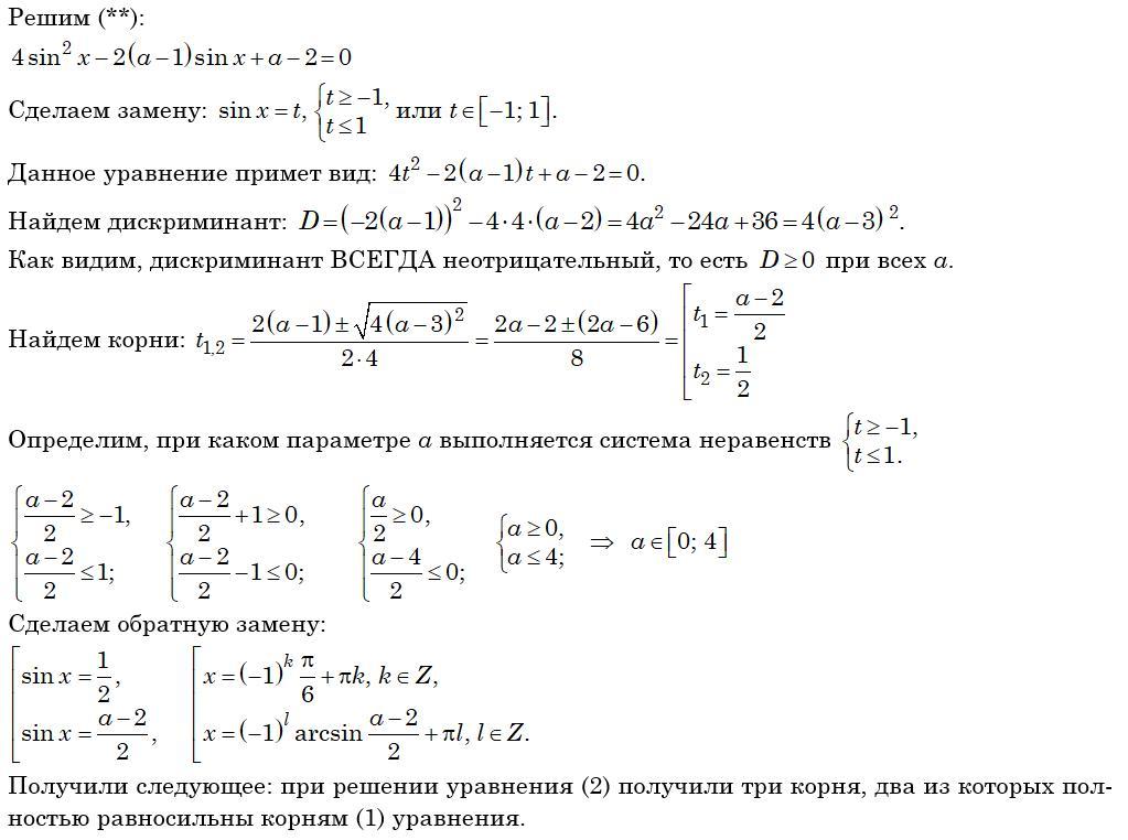
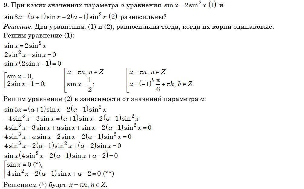
nikebod313: Вам нужны задания 9 и 10?
Аноним: нет нет, только номер 24.1, спасибо вам
nikebod313: Я просто 9 уже решил)
Аноним: ну давайте тогда, лишним не будет) весной пробник сдавать буду все ровно
nikebod313: Обновил.
Аноним: Благодарю вас
nikebod313: Всегда пожалуйста.
Вас заинтересует