• Предмет: Геометрия
  • Автор: EgorNasevich
  • Вопрос задан 2 года назад

решите плиз 4 задания дам 15 баллов

Приложения:

Ответы

Ответ дал: 791733836332
0

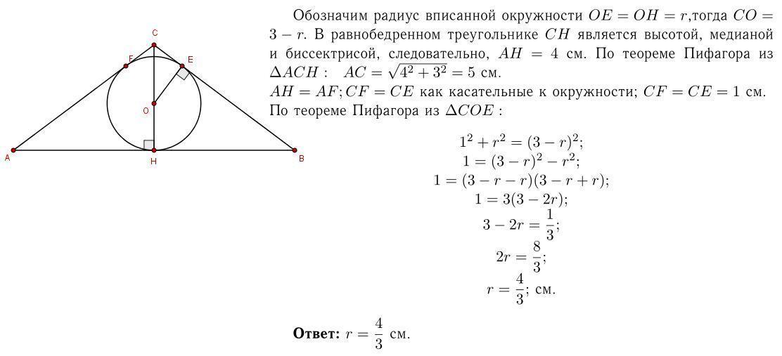
Ответ:

4/3 см.

Объяснение:

Приложения:
Вас заинтересует