• Предмет: Физика
  • Автор: Tatiana124
  • Вопрос задан 11 лет назад

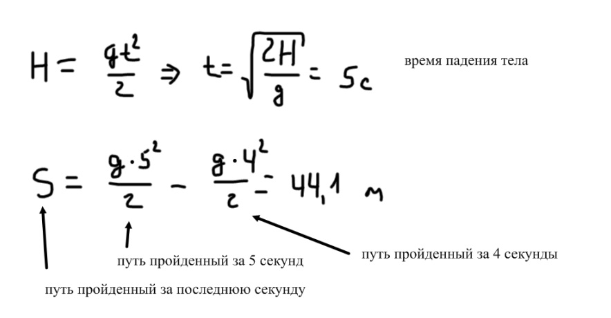
Тело свободно падает с высоты 122,5 м. Определите путь, пройденный телом за последнюю секунду своего падения.

Ответы

Ответ дал: albertik100
0
ответ 44,1 метра (смотри решение в приложенном файле)
Приложения:
Вас заинтересует