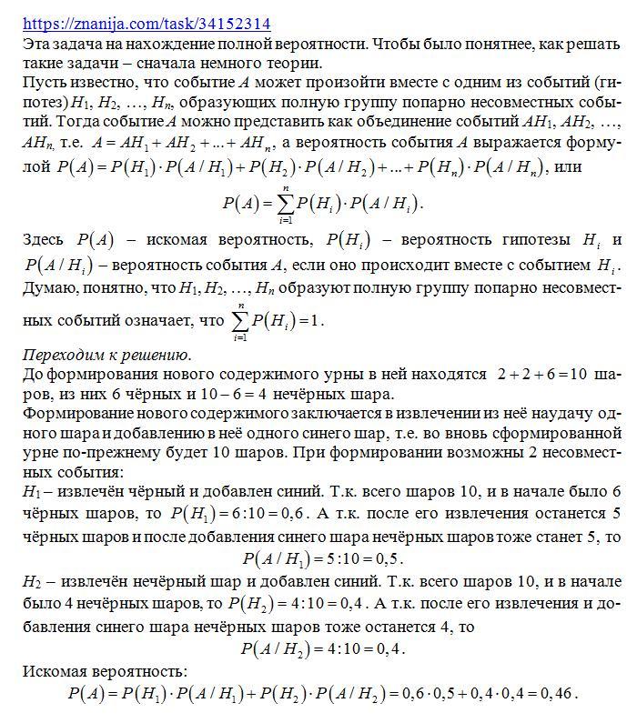
В урне 2 белых, 2 синих и 6 черных шара. Случайным образом вынули один шар и добавили 1 синий шар. Найдите вероятность того, что наугад вытянутый из сформированной новой урны шар будет красным или синим?
Ответы
Ответ дал:
0
Ответ:
0,46
Объяснение:
Красный или синий - значит не чёрный. Общее число не чёрных шаров - это сумма числа красных и числа синих шаров. Подробности в приложении.
Приложения:

Вас заинтересует
2 года назад
2 года назад
3 года назад
3 года назад
8 лет назад
9 лет назад