• Предмет: Алгебра
  • Автор: Xrom
  • Вопрос задан 11 лет назад

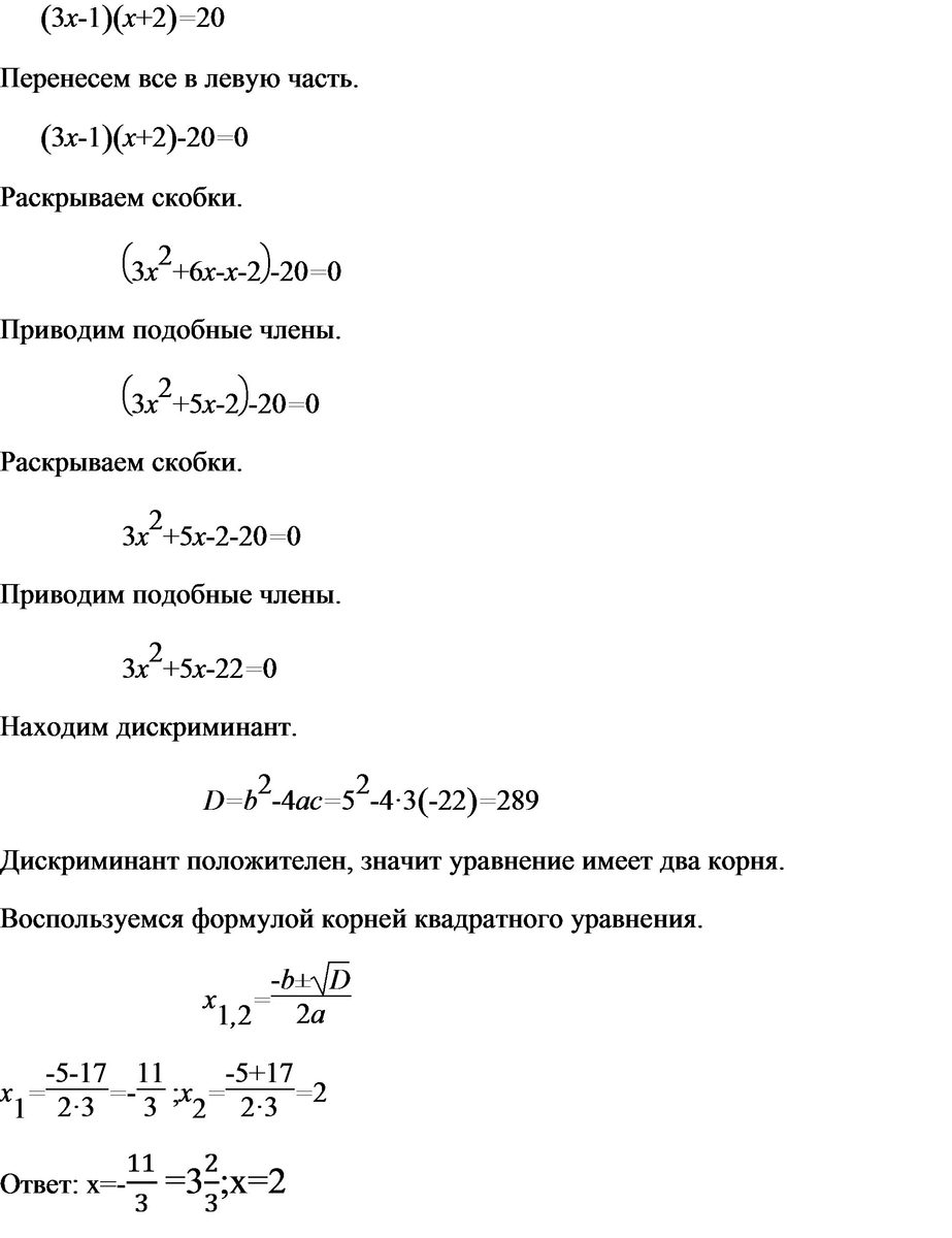
(3x-1)(x+2)=20 помогите решить уравнение?

Ответы

Ответ дал: triolana
0

файл

---------------------------------

Приложения:
Вас заинтересует