В зависимости от параметра b исследовать число решений системы.С объяснением.Заранее спасибо.
Приложения:

Ответы
Ответ дал:
0
Ответ:
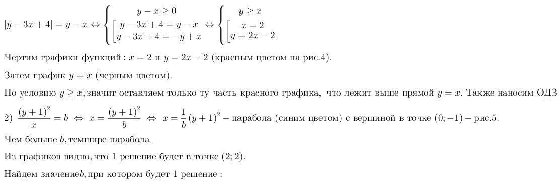
2 решения при b>4.5;
1 решение при b=4.5;
нет решений при b<4.5
Пошаговое объяснение:
Приложения:





Вас заинтересует
2 года назад
3 года назад
8 лет назад
8 лет назад
9 лет назад