• Предмет: Физика
  • Автор: kondratevaarina925
  • Вопрос задан 8 лет назад

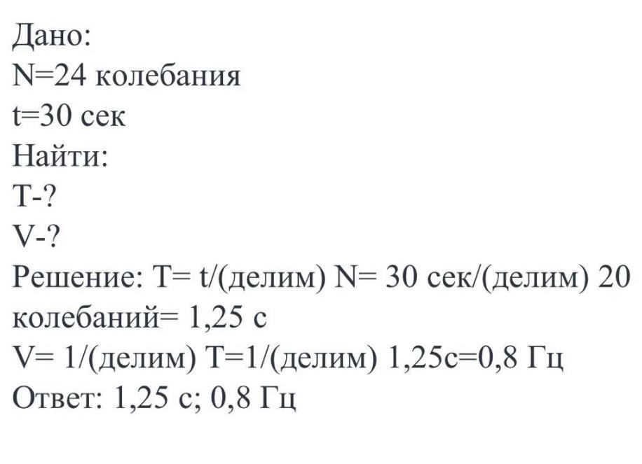
Определите период и частоту маятника,
совершившего 24 колебания за 0,5 мин.​

Ответы

Ответ дал: Matematick2020
0

Ответ:

0,8

Объяснение: По формуле частоты ν = frac{N}{t} , где N - количество колебаний, а t - время в секундах, тогда

N = 24/30 = 0,8 Гц.

Ответ дал: ainur0586
0

Ответ:

Пиши на картинке который ты сказаль

Приложения:
Вас заинтересует