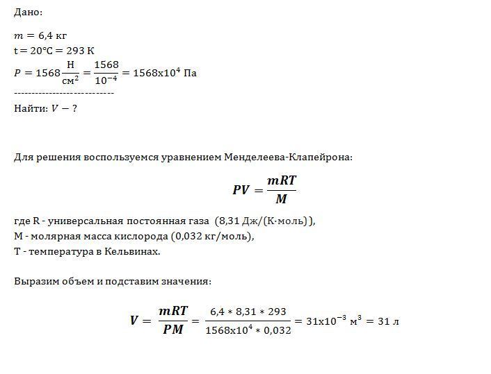
каким может быть наименьший объем баллона, содержащего кислород массой 6,4 кг ,если его стенки при температуре 20 градусов цельсия выдерживают давление 1568 ньютон на сантиметр квадратный?
Ответы
Ответ дал:
0
Решение во вложении:
Приложения:

Вас заинтересует
2 года назад
2 года назад
10 лет назад
10 лет назад
10 лет назад