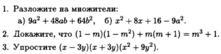
Ребята помогите пожалуйста с НОМЕРОМ 2
Нужно решить всего лишь 1 пример даю 11 баллов
Прошу помогите
За ранее спасибо!
Приложения:

Ответы
Ответ дал:
0
Ответ:
2. (1-m)*(1-m)*(1+m) + m*(m+1) = (1-m)²*(1+m) + m*(1+m) =
= (1+m)*(1 - 2m + m² + m) = (m+1)*(m² - m + 1) = m³ + 1
я сделала это всё используя формулы сокращенного умножения
Ответ дал:
0
я просто решила таким способом)
Вас заинтересует
2 года назад
2 года назад
3 года назад
3 года назад
8 лет назад
9 лет назад