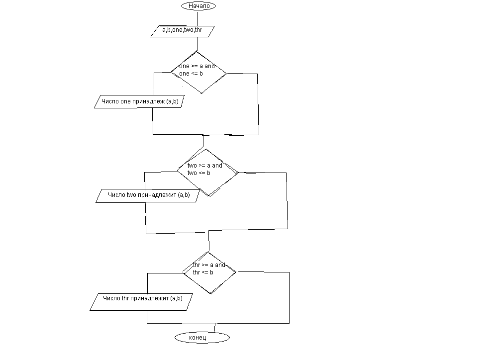
Даны три числа, выберите те из них, которые принадлежат заданному отрезку ab (программа, блоксхема)
Ответы
Ответ дал:
0
program task_1;
vara,b,one,two,thr : integer;
Begin
writeln('Введите отрезок (левая - правая границы)');
read(a,b);
writeln('Введите 3 числа');
read(one, two, thr);
if ((one >= a) and (one <= b)) then
writeln('Число ', one, ' принадлежит отрезку ', a, ' ', b);
if ((two >= a) and (two <= b)) then
writeln('Число ', two, ' ïпринадлежит отрезку ', a, ' ', b);
if ((thr >= a) and (thr <= b)) then
writeln('Число ', thr, ' принадлежит отрезку ', a, ' ', b);
End.
vara,b,one,two,thr : integer;
Begin
writeln('Введите отрезок (левая - правая границы)');
read(a,b);
writeln('Введите 3 числа');
read(one, two, thr);
if ((one >= a) and (one <= b)) then
writeln('Число ', one, ' принадлежит отрезку ', a, ' ', b);
if ((two >= a) and (two <= b)) then
writeln('Число ', two, ' ïпринадлежит отрезку ', a, ' ', b);
if ((thr >= a) and (thr <= b)) then
writeln('Число ', thr, ' принадлежит отрезку ', a, ' ', b);
End.
Приложения:

Вас заинтересует
2 года назад
2 года назад
8 лет назад
10 лет назад
10 лет назад
10 лет назад