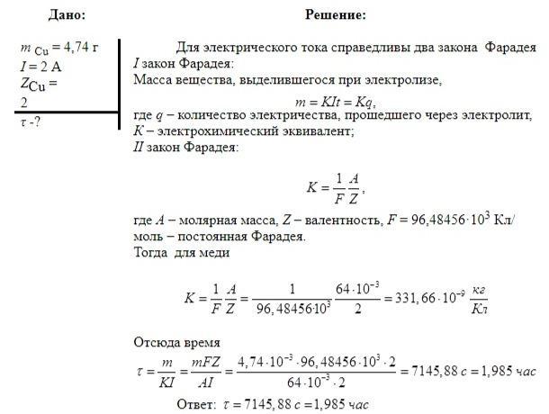
За какое время при электролизе раствора хлорной меди (CuCl2) на катоде выделиться медь массой 4,74 г, если сила тока в цепи 2 А?
Ответы
Ответ дал:
0
https://ru-static.z-dn.net/files/dca/558c4dad82c00abd079cd12d5af8b35b.jpg
Приложения:

Вас заинтересует
2 года назад
3 года назад
8 лет назад
9 лет назад
9 лет назад