Ответы
Ответ дал:
0
файл
-----------------------------------
Приложения:

Ответ дал:
0
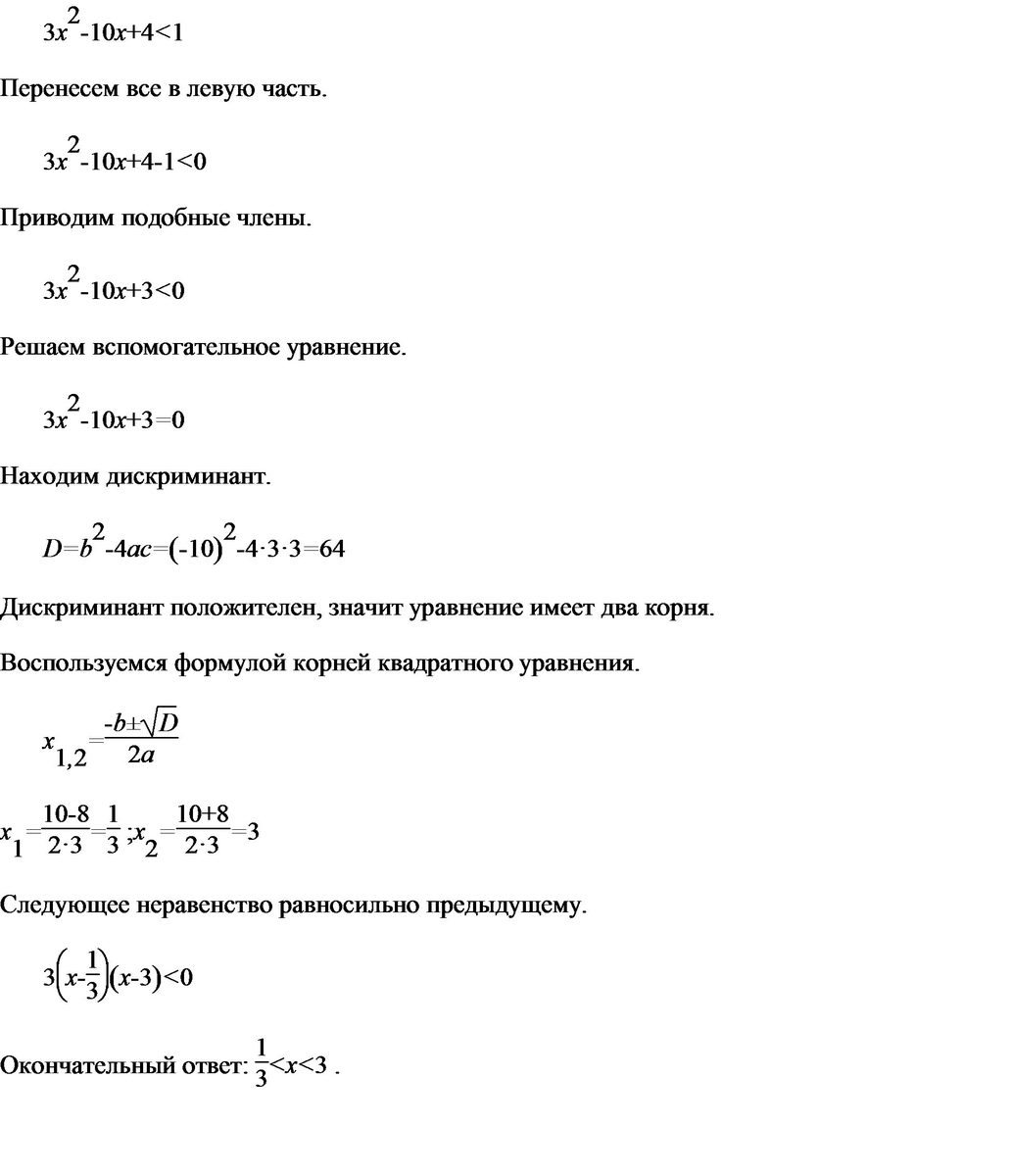
^2-это значит в квадрате
D-дискриминант
3x^2-10x+4<1,y=0
3x^2-10x+4-1=0
3x^2-10x+3=0
D=(-10)^2-4*3*3=100-36=64
√D=√64=±8
x(1)=10-8/2*3=2/6(это дробь две шестых)
x(2)=10+8/2*3=3
Ответ:(2/6;3)
Приложения:

Вас заинтересует
2 года назад
2 года назад
8 лет назад
8 лет назад
10 лет назад
10 лет назад
10 лет назад