• Предмет: Алгебра
  • Автор: romashevchenko007
  • Вопрос задан 8 лет назад

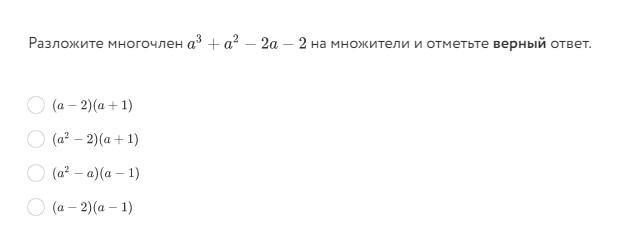
Помогите решить плиз!!

Приложения:

Ответы

Ответ дал: nytakoebl
0

Ответ:

2 вариант ответа

Объяснение:

Ответ дал: Котейка717
0

Ответ:

2)

Здесь всё очень просто

Вас заинтересует