• Предмет: Алгебра
  • Автор: Аноним
  • Вопрос задан 11 лет назад

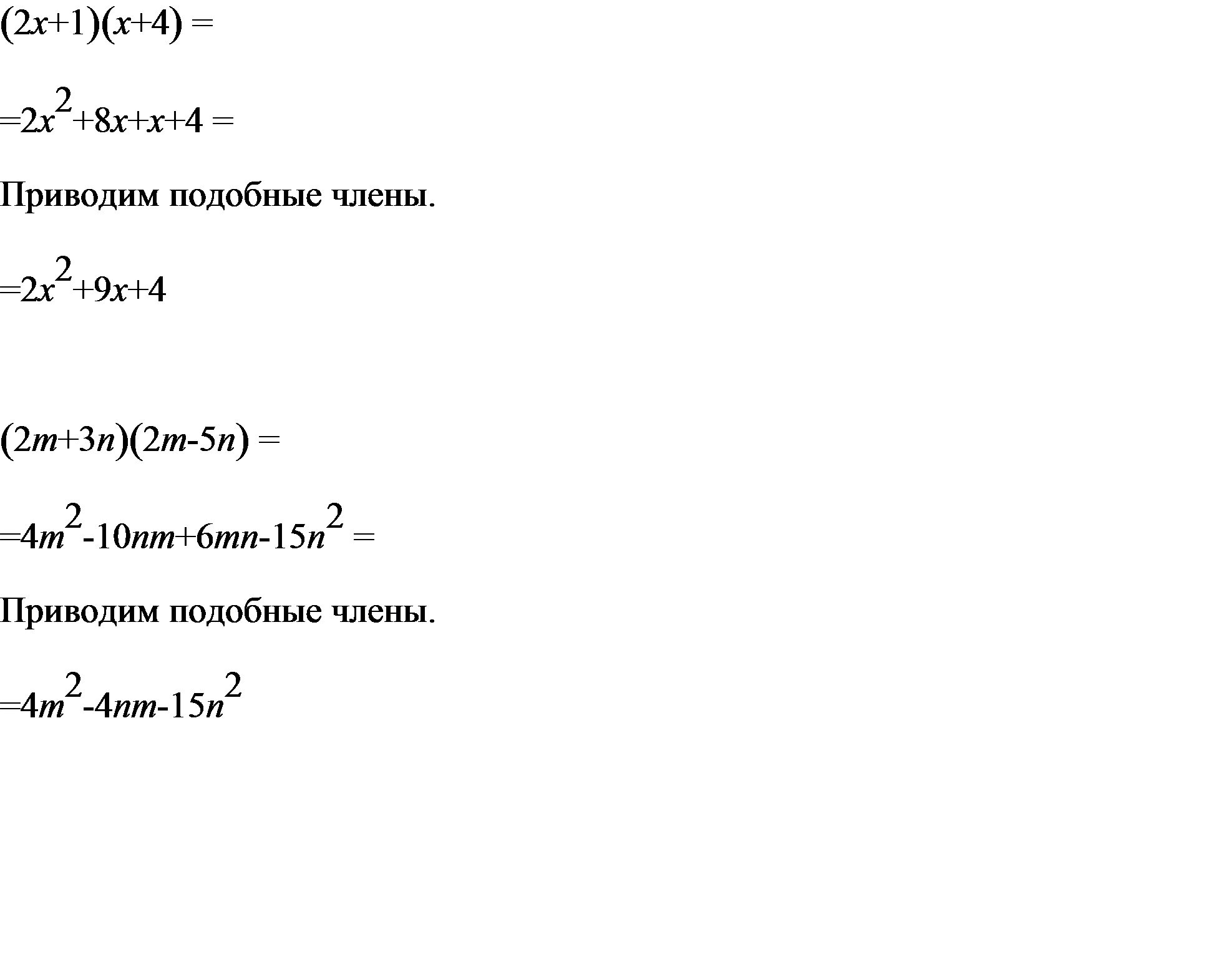
упростите (2x+1)(x+4) . (2m+3n)(2m-5n)

Ответы

Ответ дал: Лерыч27
0

(2х+1)(х+4)=2х^2+8x+x+4=2x^2+9x+4

(2m+3n)(2m-5n)=4m^2-10mn+6mn-15n^2=-11m^2-4mn

Ответ дал: triolana
0

файл

------------------------------

Приложения:
Вас заинтересует