• Предмет: Математика
  • Автор: jekasekstrim
  • Вопрос задан 8 лет назад

ПОМОГИТЕ!!!РЕШИТЬ ЗАДАЧУ

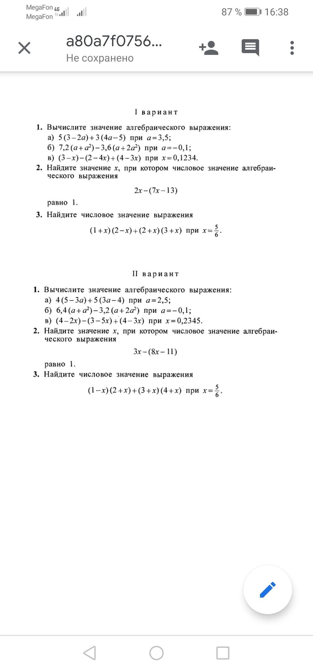
Приложения:

Ответы

Ответ дал: L0sK
0

Вариант I.

#1.

a)

5 (3 - 2a) + 3(4a-5) = 15 - 10a + 12a - 15 = 2a

Если a = 3,5, mo   2 * 3,5 = 7

б)

7,2 (a + a^2) - 3,6 (a + 2a^2) = 7,2a + 7,2a^2 - 3,6a - 7,2a^2 = 3,6a\

Если a = -0,1, то 3,6 * (-0,1) = -0,36

в)

(3-x) - (2-4x) + (4-3x) = 3 - x - 2 + 4x + 4 - 3x = 5

#2.

2x - (7x - 13) = 1\2x - 7x + 13 = 1\5x = 12\x = frac{12}{5} = 2,4

Ответ: 2,4

#3.

(1+x)(2-x) + (2+x)(3+x) = 2 - x + 2x - x^2 + 6 + 2x + 3x + x^2 = 6x +8

При x = frac{5}{6}; frac{6 * 5}{6} + 8 = 5 + 8 = 13

Ответ: 13

Вариант II.

#1.

a)

4(5-3a) + 5(3a-4) = 20 - 12a + 15a - 20 = 3a

Если a = 2,5, тогда:

3 * 2,5 = 7,5

б)

6,4 (a + a^2) - 3,2(a + 2a^2) = 6,4a + 6,4a^2 - 3,2a - 6,4a^2 = 3,2a

Если a = -0,1, тогда:

3,2 * (-0,1) = -0,32

в)

(4-2x) - (3-5x) + (4 - 3x) = 4 - 2x -3 + 5x + 4 - 3x = 5

#2.

3x - (8x - 11) = 1\3x - 8x + 11 = 1\5x = 10\x = 2

Ответ: 2

#3.

(1-x)(2+x) + (3+x)(4 +x) = 2 + x - 2x - x^2 + 12 + 3x + 4x + x^2 = 6x+ 14

Если x = frac{5}{6}, тогда:

frac{6 *5}{6}+14 = 5 + 14 = 19

Ответ: 19

Вас заинтересует