• Предмет: Алгебра
  • Автор: Spravedlivaya
  • Вопрос задан 11 лет назад

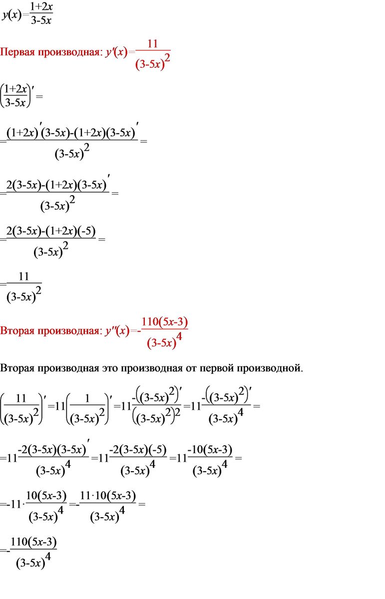
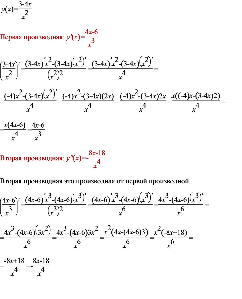
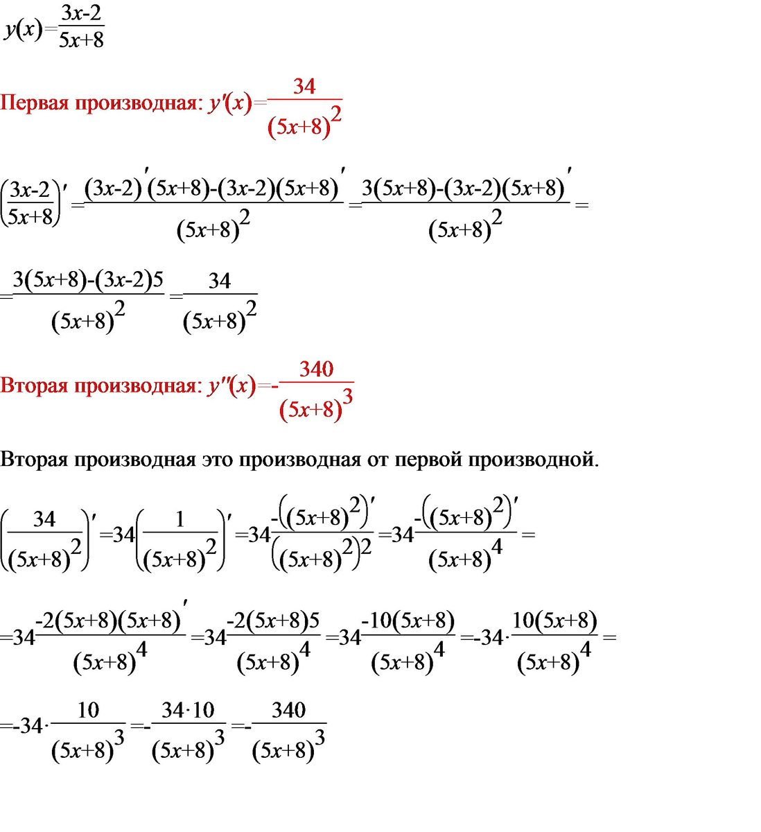
Найдите производные функций 1)y=1+2x   2) y=x^2  3)y=3x-2  4)y=3-4x    

                                                     --------    ----------  ----------  -----  -------

                                                                   3-5x        2x-1       5x+8     x^2 

Пожалуйста.)

Ответы

Ответ дал: triolana
0

файл

-------------------------

Приложения:
Вас заинтересует