• Предмет: Физика
  • Автор: aleshka25
  • Вопрос задан 8 лет назад

Быстро пожалуйста физика

Приложения:

Ответы

Ответ дал: gregysize
0

Ответ:

Объяснение:

1)

q = I*t = 0.8*22*60 = 1056 Кл

2)

I = dfrac{U}{R} = dfrac{150}{200} = 0.75 А

3)

R = dfrac{rho L}{S} = dfrac{U}{I} to L = dfrac{US}{rho I} = dfrac{12*0.6}{0.1*2.5} = 28.8 м

4)

Q = I^2Rt to R = dfrac{Q}{I^2t} = dfrac{1080000}{5^2*30*60} = 24 Ом

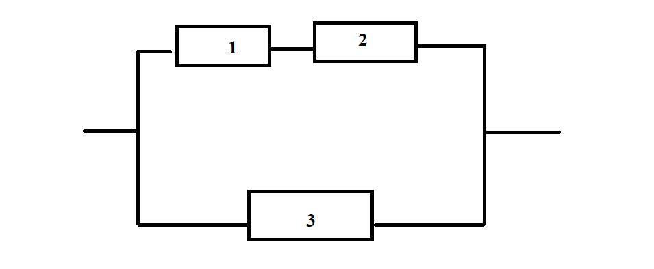
5)

рисунок во вложении

R_{12} = R_1 + R_2 = 2 + 4 = 6 Ом

R = dfrac{R_{12}*R_3}{R_{12}+R_3} = dfrac{6*6}{6+6} = dfrac{36}{12} = 3 Ом

Приложения:
Вас заинтересует