• Предмет: Физика
  • Автор: Karina4754
  • Вопрос задан 8 лет назад

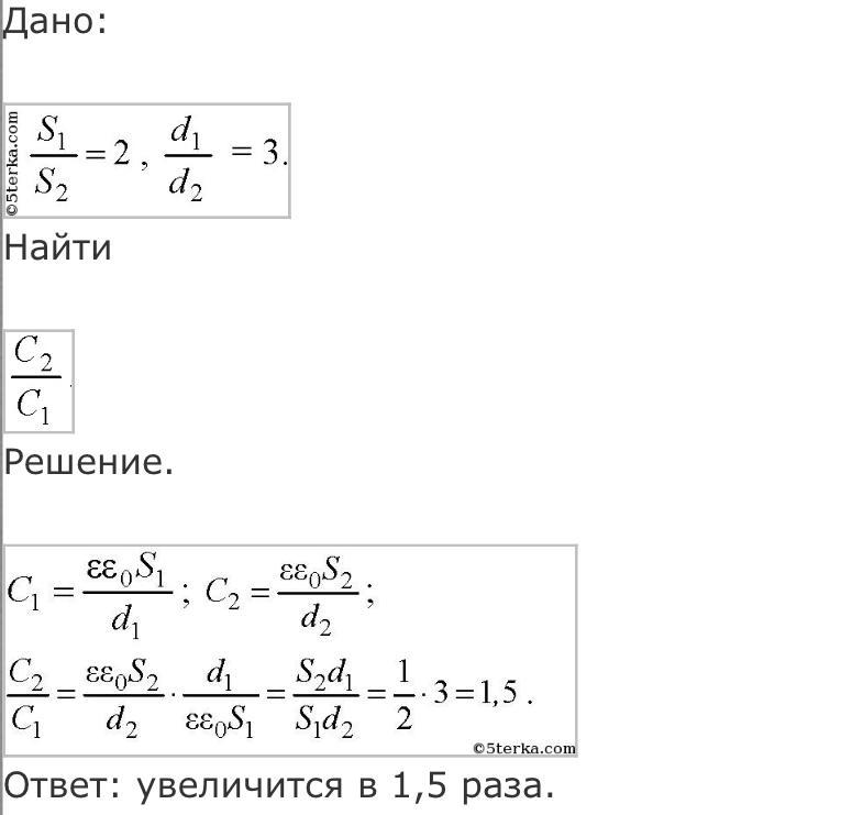
во сколько раз изменится емкость конденсатора при уменьшении рабочей площади пластин в 2 раза и увеличении расстряния между ними в 3 раза

Ответы

Ответ дал: 00diana0
0

Ответ: в 1.5 раз

Объяснение:

Ответ дал: alina1234t5
0
Вот ответ ,думаю все понятно будет
Приложения:
Вас заинтересует