• Предмет: Математика
  • Автор: InVerta
  • Вопрос задан 8 лет назад

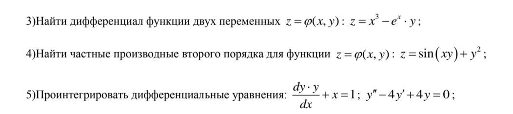
Помогите решить 3 и 4 задание пожалуйста

Приложения:

Ответы

Ответ дал: IrkaShevko
0

Ответ:

Пошаговое объяснение:

3.\z'_x = 3x^2-e^x*y\\z'_y=e^x\\dz=z'_xdx+z'_ydy=(3x^2-e^x*y)dx+e^xdy

4.\z'_x=y*cos(xy)\\z'_y=x*cos(xy)+2y\\z''_{xx}=-y^2sin(xy)\\z''_{yy}=-x^2sin(xy)+2\\z''_{xy}=cos(xy)-xysin(xy)=z''_{yx}

Вас заинтересует