• Предмет: Алгебра
  • Автор: Fokersees
  • Вопрос задан 8 лет назад

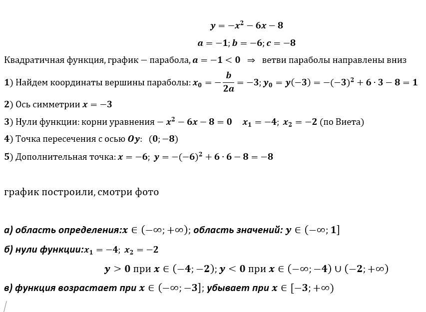
3. Постройте график функции y = -х ^2— 6х — 8 и укажите:
а) область определения и множество значений функции;
б) нули функции и промежутки знакопостоянства;
в) промежутки возрастания и убывания функции.​

Ответы

Ответ дал: ВладимирБ
0

Ответ:

Объяснение:

........................................................

Приложения:
Ответ дал: Аноним
0

Ответ: во вложении Объяснение:

Приложения:
Вас заинтересует