• Предмет: Геометрия
  • Автор: daftruck2015tema
  • Вопрос задан 8 лет назад

помогите решить задачу! по геометрии )

Приложения:

Ответы

Ответ дал: nikitausa4ev20
0

ответ для данной задачи будет равен 3))

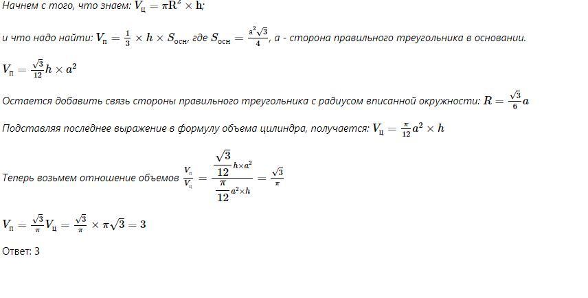
Приложения:
Ответ дал: daftruck2015tema
0
а разве это задача не на то, чтобы найти объём пирамиды ?
Вас заинтересует