• Предмет: Математика
  • Автор: Невидимка1
  • Вопрос задан 11 лет назад

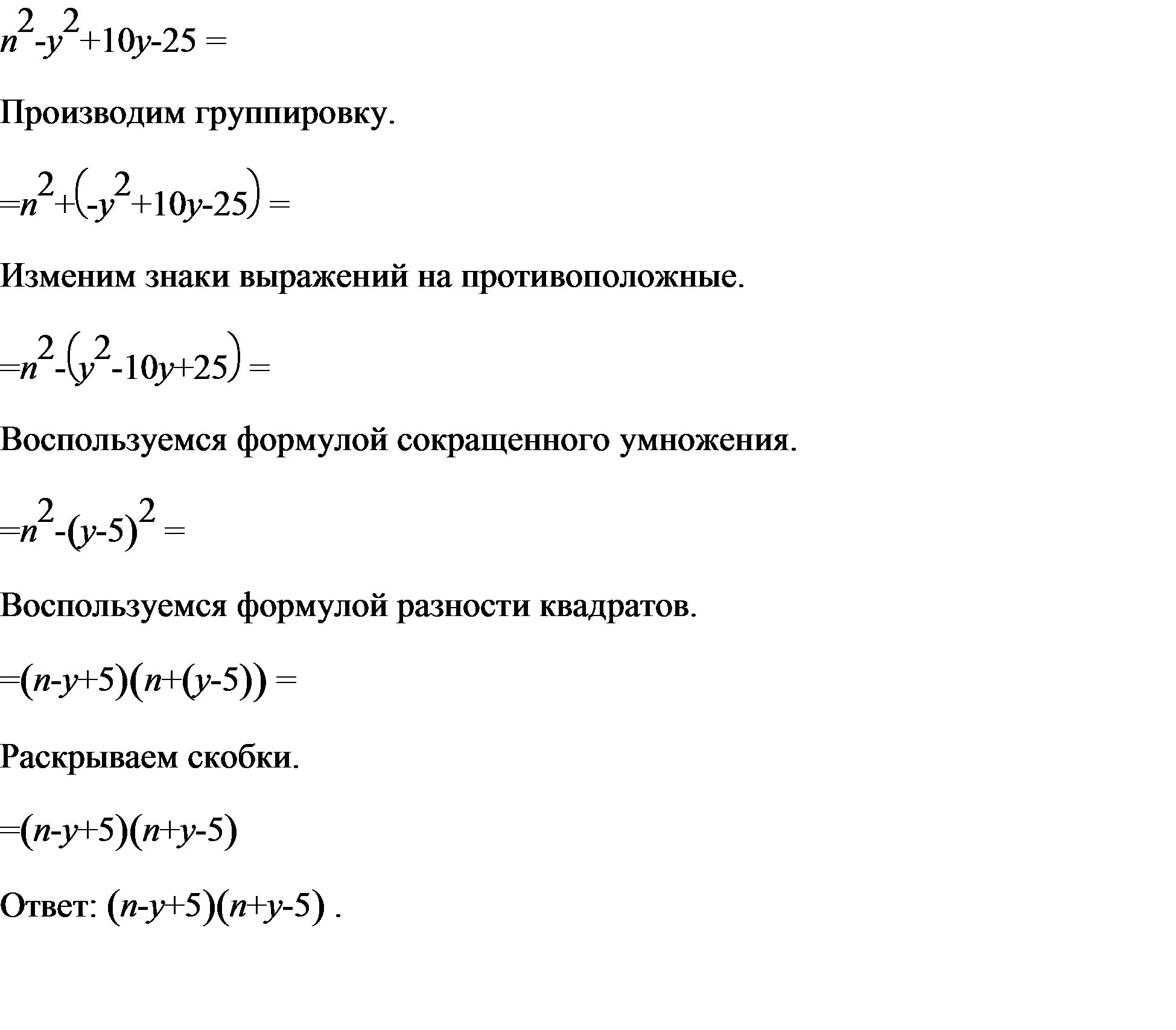
n^2 - y^2 + 10y - 25  разложите многочлен на множители

Ответы

Ответ дал: triolana
0

файл

----------------------------------

Приложения:
Ответ дал: 0lga
0

Разложим на множители и получим:

(n-y+5)(n+y-5)

Приложения:
Вас заинтересует