• Предмет: Физика
  • Автор: sonyamyan
  • Вопрос задан 11 лет назад

Помогите с физикой, пожалуйста!
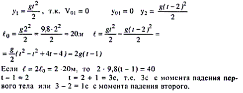
С некоторой высоты свободно падает тело, через 2 секунды с той же высоты падает второе тело, через сколько секунд расстояние разделяющее тела до начала падения другого тела удвоется?

Ответы

Ответ дал: stolyarenkomarina
0
Вот решение!!!!Оформи как тебе надо!
Приложения:
Вас заинтересует