• Предмет: Алгебра
  • Автор: lukavitsa
  • Вопрос задан 8 лет назад

Алгебра 10 класс помогите

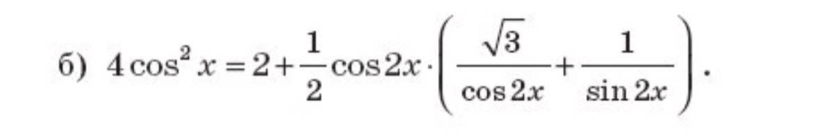
Приложения:

Ответы

Ответ дал: Аноним
0

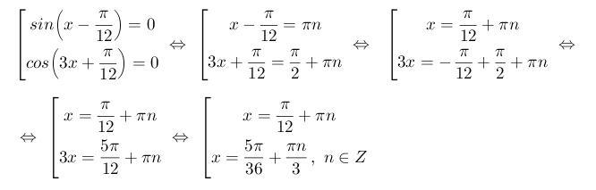
Ответ:

frac{pi}{12}+pi n;  frac{5pi}{36}+frac{pi n}{3},  n in Z

Объяснение:

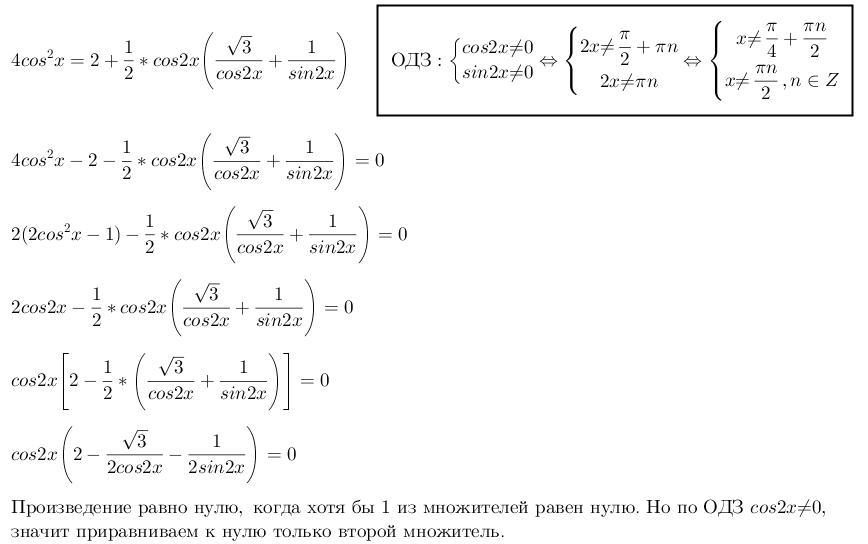
Приложения:
Вас заинтересует