Ответы
Ответ дал:
0
Ответ:
12
Объяснение:
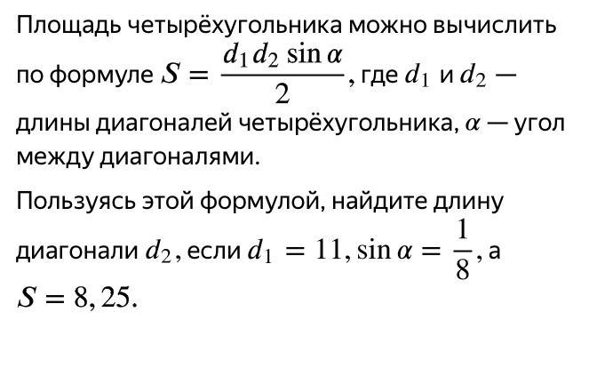
Нужно просто выразить длину диагонали из формулы
Приложения:

Вас заинтересует
2 года назад
3 года назад
3 года назад
8 лет назад
8 лет назад