Покажите, при каких условиях релятивистский закон сложения скоростей переходит в классический закон.
Ответы
Здесь особенно отчетливо проявляется отклонение релятивистского закона сложения скоростей от нерелятивистского. Очевидно, что это обусловлено неравноправием складываемых скоростей, среди которых выделенную роль играет относительная скорость двух систем отсчета.
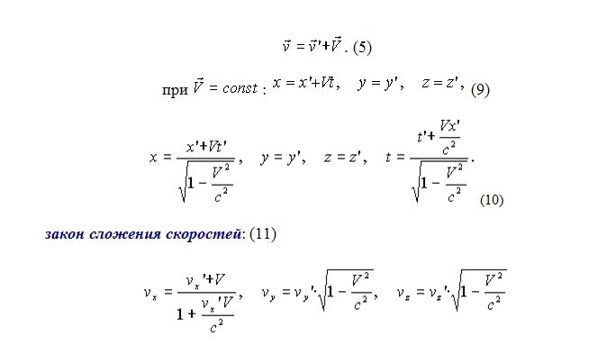
При скоростях много меньших световой
если устремить скорость света с к бесконечности (т.е. пренебречь всеми слагаемыми, содержащими отношение V/c), то преобразования Лоренца (10) переходят в преобразования Галилея (9). Пространственные координаты тел и время при этом можно рассматривать независимо друг от друга. А релятивистский закон сложения скоростей (11) переходит в классический закон сложения скоростей Галилея (5).
