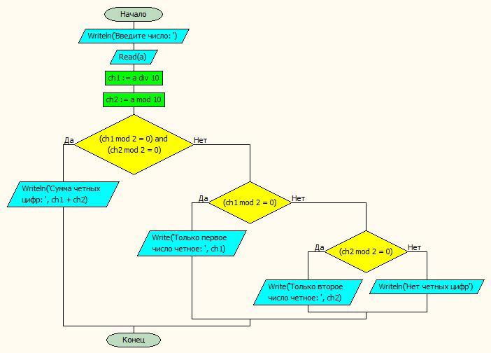
Пользователь вводит с клавиатуры двухзначное число, программа вычисляет сумму четных цифр данного числа.

Ответы

Ответ дал: HappyCoder
0

Ответ:

  • var
  •  a, ch1, ch2: integer;
  • begin
  •  Writeln('Введите число: ');
  •  Read(a);
  •  ch1 := a div 10;
  •  ch2 := a mod 10;
  •  if (ch1 mod 2 = 0) and (ch2 mod 2 = 0) then
  •    Writeln('Сумма четных цифр: ', ch1 + ch2)
  •  else if (ch1 mod 2 = 0) then
  •    Write('Только первое число четное: ', ch1)
  •  else if (ch2 mod 2 = 0) then
  •    Write('Только второе число четное: ', ch2)
  •  else Writeln('Нет четных цифр')
  • end.

Приложения:
Ответ дал: Mregorka220
0
когда я ввожу число где нет четных цифр
Ответ дал: Mregorka220
0
Все прекрасно спасибо
Вас заинтересует