• Предмет: Физика
  • Автор: RuslanZinurov
  • Вопрос задан 8 лет назад

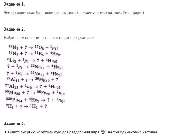
помогите пж как это решать

Приложения:

Ответы

Ответ дал: nikitosbai12
0
Какое именно задание?
Ответ дал: ZloyFizik
0

Ответ:

Объяснение:

на задание 2

He_{2}^{4}

H^{1} _{1}

He_{2}^{3}

Mg^{25}_{12}

снова Mg^{25}_{12}

H^{1} _{1}

Na^{24} _{11}

H^{2} _{1}

U^{242} _{92}

n^{1}_{0}

Вас заинтересует