• Предмет: Геометрия
  • Автор: Аноним
  • Вопрос задан 8 лет назад

плиииз
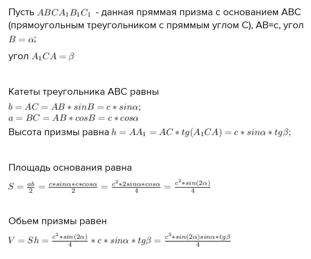
Основа прямой призмы - прямоугольный треугольник с гипотенузой c
и острым углом a. Диагональ боковой грани, которая содержит катет,
противоположный углу a, наклонена к плоскости основания под углом b.
Найдите объем призмы.

Ответы

Ответ дал: МиНиМаУсИмИкКиМаУс
0

Ответ:

Смотри на рисунок.!! Выше

 

Приложения:
Ответ дал: Аноним
0
Спасибо!!!!!!
Вас заинтересует