• Предмет: Математика
  • Автор: Fedorleto
  • Вопрос задан 8 лет назад

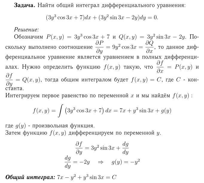
Найти общий интеграл дифференциального уравнения.
(3y^3 * cos3x + 7)dx + (3y^2 * sin3x - 2y)dy=0

Ответы

Ответ дал: triggerbott
0

Ответ:

на фото.....

Пошаговое объяснение:

Приложения:
Вас заинтересует