• Предмет: Алгебра
  • Автор: calyabojko61
  • Вопрос задан 8 лет назад

f(x)=6x³-x2+x M(1, 5/3дробь)
очень нужно найти первообразную функцию​

Ответы

Ответ дал: dtnth
0

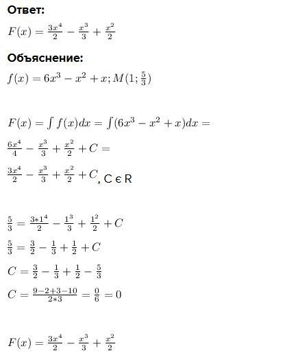
Ответ:

F(x)=frac{3x^4}{2}-frac{x^3}{3}+frac{x^2}{2}

Объяснение:

f(x)=6x^3-x^2+x; M(1; frac{5}{3})

F(x)=int f(x)dx=int (6x^3-x^2+x) dx=

frac{6x^4}{4}-frac{x^3}{3}+frac{x^2}{2}+C=

frac{3x^4}{2}-frac{x^3}{3}+frac{x^2}{2}+C, C є R

frac{5}{3}=frac{3*1^4}{2}-frac{1^3}{3}+frac{1^2}{2}+C

frac{5}{3}=frac{3}{2}-frac{1}{3}+frac{1}{2}+C

C=frac{3}{2}-frac{1}{3}+frac{1}{2}-frac{5}{3}

C=frac{9-2+3-10}{2*3}=frac{0}{6}=0

F(x)=frac{3x^4}{2}-frac{x^3}{3}+frac{x^2}{2}

Приложения:
Ответ дал: calyabojko61
0
f(x)=5/sin2 x. M(П/4,3,)
Ответ дал: calyabojko61
0
помоги пожалуйста
Вас заинтересует