• Предмет: Математика
  • Автор: erofaandr
  • Вопрос задан 8 лет назад

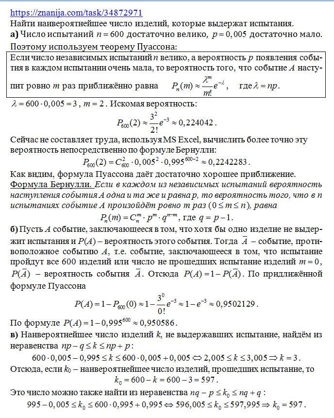
Вероятность того, что изделие не выдержит испытания, равна 0,005. Найти вероятность того, что из 600 проверяемых изделий не выдержат испытания:

а) два изделия;

б) хотя бы одно изделие.

Найти наивероятнейшее число изделий, которые выдержат испытания

Ответы

Ответ дал: SergFlint
0

Ответ:

Пошаговое объяснение:

Всё в приложении.

Приложения:
Вас заинтересует