• Предмет: Физика
  • Автор: Alex9005
  • Вопрос задан 8 лет назад

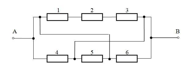
В электрическую цепь, состоящую из шести одинаковых резисторов сопротивлением R=3 Ом, впаяли две перемычки СЕ и DF, как изображено на рисунке. Каким стало сопротивление между выводами А и В? В ответе указать величину сопротивления в [Ом].

Приложения:

Ответы

Ответ дал: Regent1828
0

Перечертим схему так, чтобы придать ей более-менее нормальный вид..)) (см. рис.)

Цепь состоит из 4-х параллельно соединенных резисторов, три из которых имеют сопротивление R = 3 Ом, и один состоит из трех последовательно соединенных резисторов с общим сопротивлением 9 Ом.

Сопротивление цепи (между выводами А и В):

       1/R = 1/3 + 1/3 + 1/3 + 1/9 = 10/9

        R = 9/10 = 0,9 (Ом)

Приложения:
Ответ дал: Regent1828
0
Да не за что..)))
Вас заинтересует