• Предмет: Алгебра
  • Автор: warclaw22
  • Вопрос задан 8 лет назад

КТО РЕШИТ ДАМ 35 БАЛОВ + БОНУС

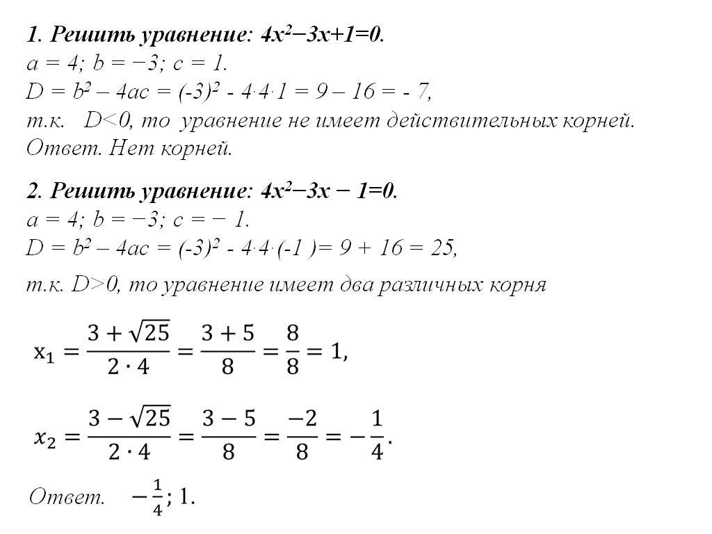
Приложения:

Ответа на этот вопрос пока нет. Попробуйте найти его через форму поиска.

Вас заинтересует