• Предмет: Алгебра
  • Автор: dashasiyalova
  • Вопрос задан 8 лет назад

Помогите пожалуйста!

Приложения:

Ответы

Ответ дал: Sharla
0

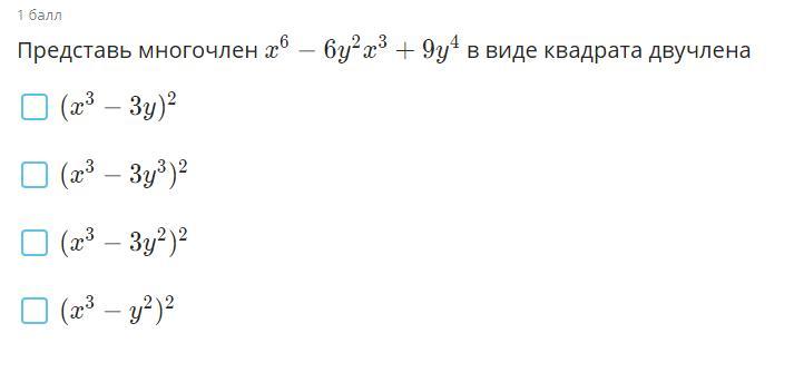
Ответ:(x^3-3y^2)^2 3)

Объяснение:

Вас заинтересует