• Предмет: Алгебра
  • Автор: svetlanatinkov
  • Вопрос задан 8 лет назад

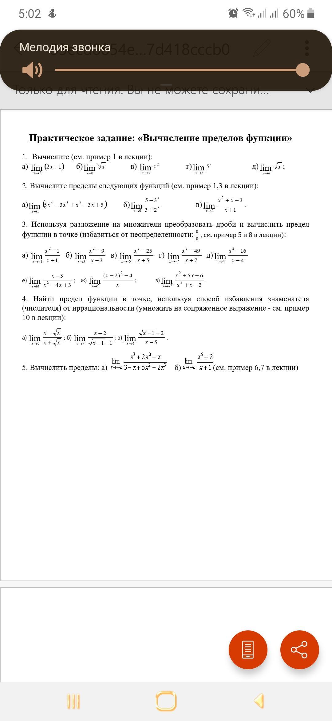
Помогите пожалуйста

Приложения:

Ответа на этот вопрос пока нет. Попробуйте найти его через форму поиска.

Вас заинтересует