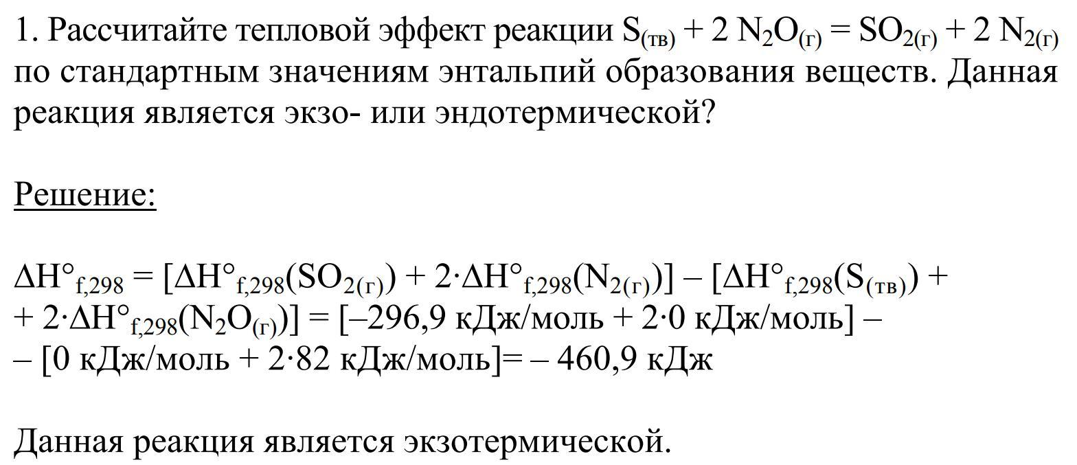
Рассчитайте тепловой эффект реакции SiО2(тв) + 2 F2(г) = SiF4(г) + O2(г)
по стандартным значениям энтальпий образования веществ. Данная реакция
является экзо- или эндотермической? (Пример в закрепе)
Приложения:


Ответа на этот вопрос пока нет. Попробуйте найти его через форму поиска.
Вас заинтересует
2 года назад
3 года назад
3 года назад
8 лет назад
8 лет назад